中咨視界
李紅燕 陳炳全 | 我國廢舊動力電池回收產業發展現狀與建議
| |||||
| |||||
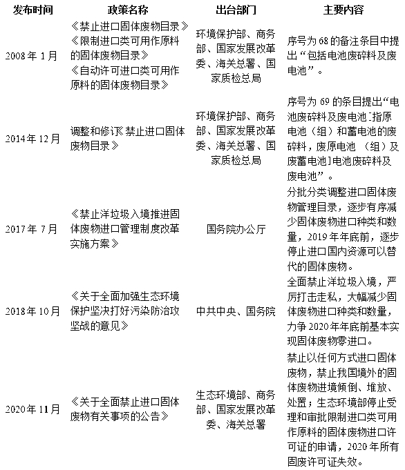
我國廢舊動力電池回收產業發展現狀與建議 李紅燕 陳炳全 摘要:我國已成為世界第一大新能源汽車產銷國,動力電池裝機量也在逐年攀升。動力電池普遍的使用壽命為5—8年,未來兩年我國將逐漸進入動力電池退役高峰期,如何綠色、安全、高效處理廢舊動力電池,已迫在眉睫。本文對廢舊動力電池回收在環境保護、原材料資源保障及促進產業鏈協同等方面的積極作用進行梳理,深入分析行業面臨的電池流通渠道不暢、智能化拆解效率不高等關鍵問題,提出利用2—3年窗口期,完善政策配套,扶持一批技術先進、規模較大的行業龍頭企業,規范市場環境,加強核心技術攻關和回收渠道建設,推動建立全球動力電池資源自由流通市場機制,構建綠色、安全、高效的中國特色動力電池循環利用體系的措施建議。 關鍵詞:動力電池;回收利用;發展現狀;建議 一、發展廢舊動力電池回收的意義 隨著新能源汽車產業的快速發展,我國已成為世界第一大新能源汽車產銷國。在新能源汽車產業快速發展的同時,動力電池裝機量也在逐年攀升。根據SNE Research統計,2022年1—11月全球動力電池裝機量約446GWh,其中中國動力電池裝機量達到258.5GWh。 動力電池的使用年限一般為5—8年,電池容量衰減至80%以下后,不能有效滿足新能源汽車使用需求。2016年以來我國新能源汽車產業進入快速發展期,業內預測動力電池即將迎來退役高峰。中國汽車技術研究中心測算估計,到2025年,我國退役動力電池總量將達116GWh,約78萬噸。如此大量的廢舊動力電池若處理不當,可能造成固廢填埋量大、重金屬污染、粉塵污染、水污染等多種環境污染問題。 發展廢舊動力電池回收產業已成為全球共識。目前廢舊動力電池回收利用的主要方式有兩種:梯次利用和再生利用。梯次利用是將退役的動力電池進行篩選,選擇PACK或模組中性能較好的電池在其他領域進行再次使用。再生利用是將廢舊動力電池通過拆解、提煉金屬等方式進行資源化處理,回收有價值的再生資源。現階段退役的動力電池在性能和原始設計上考慮不足,導致梯次利用的經濟性和安全性還有待提升,產業規模有限,下游需求不確定性較強。相比之下,再生利用產業發展較快,在能源安全和產業鏈帶動等方面具有較大價值。 (一)有利于綠色環境保護 廢舊動力電池的正負極、電解液等材料對環境和人體健康具有潛在威脅,相關廢物已列入我國危險廢棄物名錄。正極材料的鎳、鈷、錳和鋰等多種金屬元素處理不當會對水體和土壤造成長期污染;負極材料石墨和碳燃燒后產生的一氧化碳和固體粉塵會污染空氣;電解液的主要成分為六氟磷酸鋰和碳酸酯等物質,具有強腐蝕性;磷元素則容易造成水體的富營養化。具體影響如表1所示。 表1 廢舊動力電池對環境和人體健康的影響 發展廢舊動力電池回收產業和技術有利于降低廢舊金屬、廢電解液等對環境的污染,有助于建立健全綠色低碳循環發展經濟體系。 (二)有利于動力電池產業的資源保障 我國鎳、鈷、鋰等關鍵資源的國內儲量有限,鈷、鎳資源嚴重缺乏供應保障,鋰資源因成本和產量因素導致供給短缺。 我國已探明鈷礦儲備量約8萬噸,可開采量僅為4萬噸,且主要來源于鎳資源的伴生礦,缺乏直接產出,主要依賴海外進口和資源回收。鎳儲量為398萬噸,約占全球的4.39%,同樣高度依賴海外進口。 鋰資源方面。我國鋰資源儲量全球排名第4,但品位較低、開采難度大、區位偏僻。近年來,鋰電池產業高速發展,國內鋰資源開發程度不足、成本較高,造成供給存在缺口。這導致我國是全球最大的鋰資源消費國和進口國,70%以上的鋰資源依賴海外進口。 圖1 2021年我國鎳、鈷、鋰資源供需缺口統計 通過高效回收,可以有效保障鎳、鈷、鋰、錳等稀缺資源供給,降低原礦資源需求,有助于保障動力電池產業安全。 (三)有利于產業鏈上下游協同 在目前新能源汽車產銷量持續上升、資源供給相對緊張的背景下,金屬鋰及其加工品的價格出現大幅上漲。根據2022年12月底價格顯示,電池級碳酸鋰(純度99.5%)市場均價約為52萬元/噸,同比上漲約187%,電池級氫氧化鋰(純度56.5%)市場均價約為55萬元/噸,同比上漲256%。電解鈷價格較2022年3月最高點有一定降幅,但仍維持在價格高位,電解鎳價格為22萬元/噸,對下游電池成本持續形成壓力。具體如圖2所示。 圖2 2021年—2022年12月電池級碳酸鋰、電池級氫氧化鋰、電解鈷、電解鎳價格走勢 2021年前,三元鋰電池因正極材料中富含鎳、鈷、錳等高價金屬,其回收利用受到行業普遍重視。近兩年受碳酸鋰價格持續上行影響,行業對于磷酸鐵鋰電池的回收也愈發關注。據調研了解,第三方回收企業與動力電池生產企業緊密合作,通過回收電池生產端廢料,產出高品質電池原材料,積極融入動力電池產業供應鏈。通過回收處理廢舊動力電池,加工成電池前驅體,可有效增加上游原材料供給,緩解供給短缺,降低資源市場價格,促進產業鏈上下游協同。 二、發展現狀 (一)產業技術水平 再生利用方面。工藝流程分為預處理和化學處理兩個階段,根據化學處理技術的不同又分為濕法、火法和直接修復再生。我國主流的回收技術以濕法為主,濕法具有金屬資源回收率高的優勢,但存在回收過程長及廢水、廢物排放等問題。國外同期主要以火法為主,該工藝流程較為簡單,且國外在火法處理裝備上具有明顯優勢,但該法存在資源回收率偏低、能耗高、廢氣處理難度大的問題。近年來,國內外動力電池回收企業均呈現整體破碎+火濕法組合處理的工藝趨勢。同時國內回收企業逐步在節能降耗、提質增效方面下功夫。 我國在電池拆解、材料分離和再生利用等關鍵技術方面已經實現產業化,建成了大規模產業化基地。開展了放電預處理技術、拆解實現正負極材料和集流體分離技術、正極活性物質和鋁箔分離技術、正極材料酸浸/堿浸技術、正極材料再生和火法回收技術的研究,在負極材料的熱處理技術、浸出/研磨浮選技術、石墨再生技術等關鍵技術研究上取得了一定成果。國內在產業技術和產業規模上與國外先進水平相當。行業龍頭企業如邦普循環、格林美等通過優化回收工藝流程,綜合回收率還要高于行業平均水平,基本可實現動力電池關鍵核心原材料的重復利用。 梯次利用方面,新型動力電池在初始設計時考慮了針對梯次利用的應用場景。隨著設計水平和制造水平不斷提升,預計廢舊動力電池在梯次利用方面的安全性、經濟性將有較大提升。 (二)政策法規 2018年7月,工業和信息化部發布《新能源汽車動力蓄電池回收利用溯源管理暫行規定》(簡稱《規定》),提出建立“新能源汽車國家監測與動力蓄電池回收利用溯源綜合管理平臺”,這是我國開展動力電池溯源管理的第一步,《規定》明確了汽車生產企業、電池生產企業、回收拆解廠商、梯次利用和再生利用企業等各類市場主體的數據管理責任,覆蓋了動力電池的全生命周期。平臺實施效果顯著,截至2022年12月底,收錄的新能源汽車數量已超過1200萬輛。平臺的建立實現了我國對動力電池的數據化管理,為推動建立動力電池循環經濟奠定了良好基礎。 2019年12月,《新能源汽車廢舊動力蓄電池綜合利用行業規范條件(2019年本)》(簡稱《規范條件》)發布,行業內企業自愿申報,工業和信息化部從布局與選址、技術、工藝、能耗等方面對業內企業進行綜合評估。截至2022年12月底,已累計發布了四批次符合條件的企業名單,共計88家,其中第四批次企業數量為41家,占比達47%,也代表國家對于行業高速發展的認可。具體如表2所示。 表2 廢舊電池綜合利用白名單企業數量分析 白名單在規范行業發展的同時,對行業領先企業進行了信用背書,也為地方政府和金融機構提供決策參考依據,有利于龍頭企業的長期發展。 (三)企業主體 經過多年發展,我國廢舊動力電池回收行業涌現了一大批行業領先企業,在資源回收率和環保水平上已經取得了一定成績,積累了實踐經驗,同時正不斷加大研發投入和產能布局,推進企業提質增效,規劃覆蓋動力電池產業鏈上下游的布局,與企業自身優勢有機結合,打造循環利用體系。如圖3所示。 圖3 動力電池循環體系 1.邦普循環 廣東邦普循環科技有限公司(簡稱邦普循環)成立于2005年,一直從事鋰資源的回收業務。2013年,寧德時代收購邦普循環52.88%股份,協同打造“電池生產—使用—梯次利用—回收與資源再生”的產業生態。目前邦普循環已成為國內最大的廢舊動力電池綜合回收利用企業之一,據企業公開資料顯示,其2021年廢舊動力電池回收量占全國總量的50%,電池原材料出貨量占全國的46%。 邦普循環在動力電池回收領域建立了完善的研發體系,在退役動力電池全組分回收利用技術和裝備開展了廣泛研究,成功實現全自動化拆解裝備的產業化應用。三元鋰電池方面主要采用濕法回收工藝。預處理階段通過破碎、熱解、粉碎和反復篩分、磁選等全自動預處理操作,獲得精細粉料。經過一系列化學除雜工藝,產出三元前驅體。再以三元前驅體和碳酸鋰作為反應物,在富氧環境中按照設定的溫度程序進行燒結,得到電池級三元正極材料。磷酸鐵鋰方面通過優先提鋰技術,推進鋰金屬綜合回收率的有效提升。 邦普循環已建成湖南長沙12萬噸/年回收產業基地。2021年,邦普循環投資320億元建設湖北30萬噸/年回收基地項目,同步開展印尼、福建等地的產能布局,進一步完善寧德時代在鋰電新能源產業的戰略布局,發揮產業協同優勢。 2.格林美 格林美股份有限公司(簡稱格林美)成立于2001年,具有鎳氫電池、磷酸鐵鋰電池、鈦酸鋰電池、三元鋰電池等多種類電池的處理能力。已建成廢舊動力電池回收處理產能13萬噸/年。產出的超細鈷粉和三元動力電池原材料分別占據全球市場的40%和15%。通過自建回收渠道,旗下動力電池回收企業已與350家電池企業和汽車廠商達成回收協議,年拆解能力20萬噸。打造了“動力電池回收—梯級利用—原料再制造—材料再制造—動力電池再制造”的全生命周期循環利用體系。 格林美采用濕法工藝,將電芯熱處理后進行拆解、破碎和分選,經硫酸浸出后,萃取得到錳、銅硫酸鹽,利用化學沉淀分離出鈷鹽、鎳鹽。其韓國浦項回收基地已建成投產,規劃在歐洲開展產能布局,2025年將公司三元前驅體出貨量提高到40萬噸/年。 3.贛鋒鋰業 贛鋒鋰業股份有限公司(簡稱贛鋒鋰業)成立于2000年,已建成3.4萬噸/年廢舊鋰電池綜合回收項目,2021年全年處理廢舊動力電池、極片等2.6萬噸。開展了廢舊磷酸鐵鋰電池精深高值化利用、退役三元鋰電材料高值清潔回收利用等技術的深入研究,利用熱解及固氟技術充分減少回收過程中的污染問題。磷酸鐵鋰電池方面,采用濕法工藝,將預處理后的電池粉料經過除雜形成氯化鋰溶液,再通過萃取、提純等工序,產出無水氯化鋰和電池級碳酸鋰。三元鋰電池方面,通過選擇純化與重塑再生技術,實現了生產過程中萃取劑和副產物的高效分離,鋰綜合回收率大于90%,鎳、鈷、錳回收率大于98%,并有效降低了三廢的處理成本。 回收業務屬于贛鋒鋰業5大業務板塊之一,圍繞整車企業的上、下游分別展開布局。整車廠商與江西贛鋒鋰電科技股份有限公司簽訂協議的同時,與江西贛鋒循環科技有限公司(簡稱贛鋒循環)簽訂電池回收協議,采用代加工的方式,由贛鋒循環回收退役動力電池進行再生利用,生產碳酸鋰、氫氧化鋰等鋰鹽材料。主要優勢在于最終產出為三元前驅體、電池級碳酸鋰、氟化鋰等產品。相較工業級鋰鹽產品而言,電池級碳酸鋰、氟化鋰的利潤空間更大,產業門檻更高,有效提高產品附加值。通過該模式,2018—2021年公司回收板塊累計營業收入33億元,利潤7.3億元,上繳稅收1.5億元。 4.華友鈷業 浙江華友鈷業股份有限公司(簡稱華友鈷業)旗下有兩家子公司分別是第一、二批次白名單企業之一,截至2022年底,已建成退役動力電池回收處理能力6.5萬噸,形成了規模化的鈷、鎳、鋰金屬的綜合回收能力。 華友鈷業主要開展三元鋰電池的回收利用業務,逐步開展磷酸鐵鋰電池的回收業務布局。三元鋰電池回收方面,通過硫酸和雙氧水對鈷酸鋰浸渣進行溶解,經萃取、反萃取等工序獲得硫酸鈷及碳酸鋰等材料。磷酸鐵鋰電池回收方面,通過硫酸法提鋰,最終產物也為電池級碳酸鋰。 華友鈷業在電池放電技術、電解液無害化預處理、電池回收利用處理技術等方面取得了一定研發成果。截至2022年底,回收板塊獲授權專利約70項。華友鈷業與電池企業開展廢料換原料的產業合作,回收電池生產環節的廢料,提供電池前驅體。且與整車廠商合作開展退役動力電池的梯次利用,為整車廠商承接再生利用業務。未來華友鈷業將在梯次利用和再生利用方面同步開展布局,預計2025年實現鈷、鎳金屬綜合處理能力擴大一倍以上,大幅提高梯次利用能力,形成規模化的磷酸鐵鋰處理能力。 三、當前存在的問題 總體上,當前廢舊動力電池回收產業的主要問題集中在流通環節不暢,無法形成有效的資源閉環;通用化、智能化拆解技術有待突破。 (一)消費端去向不明,市場主體不正規 當前,我國新能源汽車商業模式主要采用動力電池隨車進行銷售,電池銀行、換電模式等其他商業模式還處于小規模應用階段。在隨車銷售模式下,電池的最終使用權與所有權均為消費者所有,消費者可以將廢舊動力電池通過以舊換新形式賣給車企,或者直接進行報廢處理。 但現實情況是大量廢舊動力電池流入非法渠道,甚至造成新舊動力電池價格呈現“倒掛”現象。據了解,依據現行政策,車企具有回收主體責任,電池制造企業、回收企業具有相應責任。但由于近年來上游原材料價格高漲,高額的利潤空間驅使非正規市場主體以類似“拍賣”的形式采購報廢的動力電池。且現行新能源汽車報廢制度沿用傳統燃油車制度,未建立適用于新能源汽車的報廢制度,導致消費者直接將新能源汽車進行報廢處理獲得的收益過低。同時,我國法規對于消費者的回收責任還沒有清晰定義,消費者沒有處置廢舊動力電池的責任與義務,缺乏有效約束力。根據市場估計,僅有約30%左右的廢舊動力電池進入正規回收渠道。 與此同時,行業充斥著大量不具備技術能力、生產條件、環保處理能力的小企業。根據統計,截至2022年7月,我國的廢舊動力電池回收企業數量已經超過15000家,其中注冊資本小于500萬的企業占比超過50%。廢舊動力電池回收的市場格局還未顯現,市場秩序還未形成,處于初期開發階段。 (二)國內運輸流通不暢 廢舊動力電池的運輸要求和包裝成本較高,運輸不規范的現象時常發生。法規標準方面,《危險貨物品名表》將廢舊動力電池歸類為第九類危險貨物,應采用II類包裝,對包裝強度、成本要求較高。同時根據《中華人民共和國道路運輸條例》和《道路危險貨物運輸管理規定》,要求運輸單位、運輸車輛具備相應許可證,車況達到一級標準,車輛駕駛員和裝卸管理人員以及押運人員要取得相應從業資格證。《車用動力電池回收利用管理規范第1部分:包裝運輸》還要求,如果電池存在漏電、變形、起火、浸水等危險情況(B類電池),其包裝運輸還應有特殊防護措施。目前專業電池運輸車輛不但很少,而且費用相當高。在監管不嚴的情況下,企業缺乏尋求合規承運意愿。 此外,跨省運輸廢舊動力電池手續繁瑣,成本高昂。根據《危險廢物轉移管理辦法》要求,危險廢物的跨省轉移需要移出地和接受地兩省的生態環境主管部門進行聯合審批,批準后方可轉移。手續繁瑣,成本高昂。同時基于產業現狀,我國部分省份和地區尚未建立有實力的回收基地,無法對本省的廢舊動力電池進行有效處理,這就導致大量廢舊動力電池不得不先加工成為粉料,再進行運輸,進一步降低了生產效率,增加了企業成本。 (三)域外廢舊資源無法回收 當前,國外廢舊電池出口存在一定政策障礙,我國進口政策日益趨嚴。 2017年11月,歐盟委員會通過了《歐洲廢物運輸新法規提案》,結合《新電池法》的要求,歐盟明確:在接收國允許,且需證明進口后可以得到無毒化處理,運輸符合相關安全要求的前提下,廢舊電池可以從歐盟內部運出。 目前絕大部分國家均遵循《巴塞爾公約》,允許廢電池向有處理能力的國家出口。日本作為OECD(經濟合作與發展組織)成員國以及《巴塞爾公約》的締約國,遵守《巴塞爾公約》,不允許向無法處理廢棄物的國家(尤其是發展中國家)出口廢棄物(包括廢舊電池)。 美國1992年即簽署了《巴塞爾公約》,但美國國內至今沒有批準執行,美國目前遵守OECD理事會關于控制廢棄物跨境運輸處理決議(OECD Council Decision C(2001)107 on the Control of Transboundary Movements of Wastes Destined for Recovery Operations)的要求,原則上不允許包括報廢電池在內的危險廢棄物的跨境運輸。 相比之下,近年來我國在廢舊電池進口政策上日益趨嚴,逐漸收緊了所有固體廢料的進口。具體如表3所示。 表3 國內廢舊動力電池進口政策 (四)通用化、智能化拆解技術有待突破 廢舊動力電池的回收與利用大致可以分為回收、預處理、活性材料再生及電池活性材料再利用四個階段。其中通用化、智能化拆解技術是預處理階段的關鍵技術之一。廢舊動力電池型號及規格多樣、形狀不一,安全自動化的拆解技術是當前行業面臨的主要難題。目前行業內多數破碎設備為礦山用破碎機改造而成,存在破碎精度差、碎后粒徑一致性差等問題,缺乏專用破碎設備;此外選擇性除雜技術也有待提高。回收利用設備方面,目前沒有實現標準化大規模生產,購置成本較高。 四、措施建議 (一)技術方面 圍繞通用化、智能化拆解技術和選擇性分離提純技術、安全運輸技術開展系統性攻關,研發通用化、智能化拆解裝備。加強正極材料中金屬回收機理研究,重點突破各類金屬的選擇性分離提純技術;加強負極材料以及電解液回收研究,開發清潔、環保、短流程回收工藝。重視廢舊動力電池的精準檢驗技術及其標準化研究,特別是運輸環節涉及的高空跌落模擬、熱沖擊、震動、沖擊、外部短路、重物撞擊等檢測試驗技術和標準,有效降低安全包裝技術、安全箱設計技術、途中監控技術成本及產業化難度,統一運輸標識。 (二)產業方面 擴大動力電池回收利用試點項目規模,加強成熟經驗的推廣。推動行業龍頭企業擴大生產規模,加強回收與銷售渠道建設,持續提升產業技術,提高全組分回收效率。加大白名單推廣力度,建議行業主管部門和金融機構對于白名單企業給予一定的貸款貼息、稅收減免和低息貸款等政策,鼓勵白名單企業加強回收渠道布局。推動產業上下游協同,鼓勵商業模式創新,推動有資質和技術的第三方回收企業與行業內的動力電池生產企業強強聯合。建議由行業主管部門或龍頭骨干企業牽頭,鼓勵有資質的運輸企業加盟,聯合電池回收企業、電池生產企業、汽車廠商組建行業(產業)聯盟,構建健康有序的動力電池回收產業生態,推動實現動力電池產業國內大循環。 (三)政策方面 建立適用于新能源汽車的報廢機制,優化新能源汽車報廢流程,單獨處理廢舊動力電池,根據貴金屬市場價格,建立廢舊動力電池報廢價格動態調整機制。規范市場回收渠道,嚴格執行生產者回收責任制,市場監督部門加大對于無資質、無技術的動力電池回收小作坊處罰力度。在保障運輸安全的基礎上,充分發揮溯源平臺監測作用,全面覆蓋動力電池全流通環節,適時優化審批機制。推動碳足跡研究,加強碳排放核算政策研究。 (四)國際合作 加強廢舊動力電池回收領域的交流合作,促進技術交流。有序推動具備條件的動力電池回收企業在海外擴大產能,進一步延伸產業鏈條,形成區域內資源循環利用體系。充分利用多邊和雙邊國際合作機制,推動建立全球動力電池資源自由流通市場機制,努力構建合作共贏的全球動力電池產業新生態。 五、結語 總體而言,以5—8年報廢期預測,預計未來兩年,國內廢舊動力電池將迎來報廢高峰期。利用2—3年窗口期,打通廢舊動力電池流通渠道,攻克產業關鍵核心技術,扶持一批具備先進技術水平的回收企業龍頭,加強回收渠道建設,鼓勵龍頭企業擴大整體產能,有序支持企業布局海外回收產能,推動建立全球動力電池資源自由流通市場機制,構建綠色、安全、高效的中國特色動力電池循環利用體系成為當前的關鍵任務。 課題組成員:李紅燕 陳炳全 汪志鴻 于德營 李宗陽 馬天澤 孫源涵 參考文獻 [1]材料科學姑蘇實驗室,生態環境部固體廢物與化學品管理技術中心,蘇州博萃循環科技有限公司.退役動力鋰電池再生利用藍皮書[R].科學技術文獻出版社,2022. [2]郭麗麗.動力電池回收:從“0”到“1000”,盡享行業發展紅利[EB/OL].天風證券,2022-08-01. https://baijiahao.baidu.com/s?id=1739938624485684566&wfr=spider&for=pc. [3]鐘雪虎,陳玲玲,韓俊偉,劉維,焦芬,覃文慶.廢舊鋰離子電池資源現狀及回收利用[J].工程科學學報,2021(2). [4]李子卓,丁俊波,高嘉麒.動力電池回收:站在千億市場爆發的前夕[EB/OL].東亞前海證券,2021-12-31. https://baijiahao.baidu.com/s?id=1720649497385934486&wfr=spider&for=pc. [5]YUAN Jiancong,WANG Zhe,LI Yao,WU Weichen,BAI Junfei,LIU Peixian. LIB recovery: Accelerate integration[EB/OL]. CITICS Research,2022-03-23. http://www.fxbaogao.com/detail/3089910. 注:文中部分圖片來源于網絡,版權歸原作者所有。 | |||||
相關鏈接
- 蘇寶健 陸君明 趙瑞晨 | 全面...2023-02-03
- 梁雙 王涉 謝千 | 沙漠、戈壁...2023-02-01
- 朱黎陽 | 循環經濟服務綠色發展...2023-01-30
- 伍迪 牛耘詩|數說REITs系列...2023-01-28
- 汪志鴻 李宗陽 | 我國應對美國...2023-01-19









